Abstract
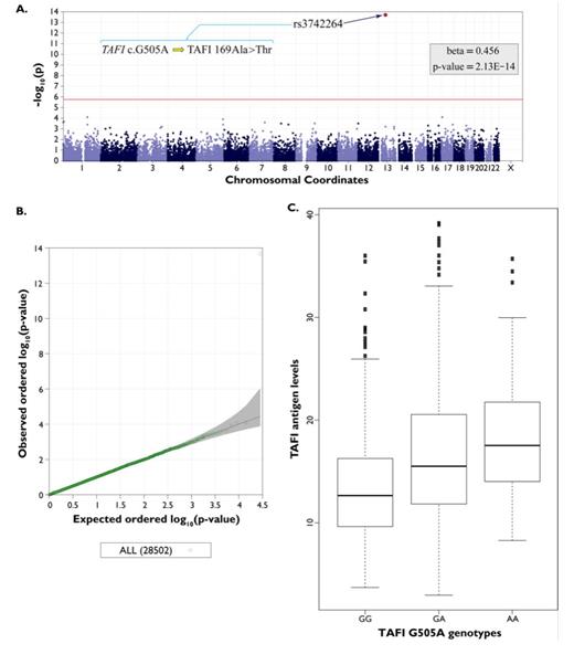
Studies have reported that the G505A nonsynonymous (ns)-SNP encoding the Ala147Thr amino acid substitution in TAFI, is associated with a reduction in risk of venous thrombosis and myocardial infarction. Interestingly, homozygosity for the A-allele (AA) of G505A is associated with increased TAFI antigen (TAFI:Ag) levels in plasma. In our study of the genetic determinants of cardiovascular disease (CVD) in Mexican Americans of South Texas, we performed an exome-wide scan in relation to plasma TAFI antigen levels in 784 individuals. While accounting for age, sex, and their interactions as confounders in linear mixed model, we found a heritability of 59% for TAFI:Ag levels (p=1.4E-19), and that ns-SNP G505A was the only variant showing exome-wide significance (p=3.5E-14; Figure A). Figure B shows the quantile-quantile distribution of the p-values from all the exome-wide tests. Clearly, the p-value distribution reveals that there is no systematic bias that may act to skew the p-values, and that the lone exception¾in agreement between observed and expected quantiles¾is due to this TAFI SNP, which strongly suggests a truly significant effect. Consistent with previous reports, the regression coefficient for G505A as a predictor of TAFI:Ag levels showed them to be increasing from the homozygous for the major G-allele (GG), to the heterozygous individuals (GA), to the individuals homozygous for the minor A-allele (AA) (Figure B). We also investigated if G505A is associated with our CHD variable. Using a statistical genetic model for the liability to disease conditional on a threshold, which is equivalent to a probit mixed model, we found that the G505A ns-SNP in TAFI, encoding TAFI Ala147Thr, is significantly associated with a reduction in the risk of CHD (p=0.002). As observed in existing literature, potential limitations of this study include the ELISA assay used for the quantification of TAFI levels. Some ELISA assays measure proTAFI, TAFIa, and TAFIi. However, recent evidence suggests that there may be cross reactivity between TAFIa and TAFIi. This can result in measuring ongoing TAFI activation peptides and elevated levels of TAFIa which ultimately goes on to make resistant fibrin. This is likely the marker that results in the increased risk of venous thromboembolism. To mitigate this confounding factor, an ELISA assay specific to measuring TAFI antigen is needed. In conclusion, we found that TAFI G505A is pleiotropically associated with TAFI:Ag levels and risk of CHD.
DeFronzo: AstraZeneca: Membership on an entity's Board of Directors or advisory committees, Speakers Bureau; Novo Nordisk: Membership on an entity's Board of Directors or advisory committees; Boehringer-Ingelheim: Membership on an entity's Board of Directors or advisory committees, Research Funding; Intarcia: Membership on an entity's Board of Directors or advisory committees; Merck: Research Funding.
